definition: "Interaction is the dynamic establishment of a relationship between two or more agents through a set of reciprocal actions" (translated from Boissier). You can tell there is interaction when the behavior of an agent is modified/disturbed by the influence of other agents.
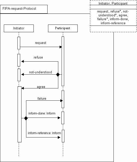
"An Interaction Protocol is a common scheme of conversation used to execute a task. It is a high-level strategy that controls the interactions between agents to facilitate their dialog." (still Boissier)
representation:
- Message Sequence Charts (MSC), Sequence diagrams, UAML (FIPA extension to UML)[3]
protocols:
refs
(last edited November 8, 2005)
Find Page by browsing or searching